FM頻率發射器電路圖介紹:
電路特點:
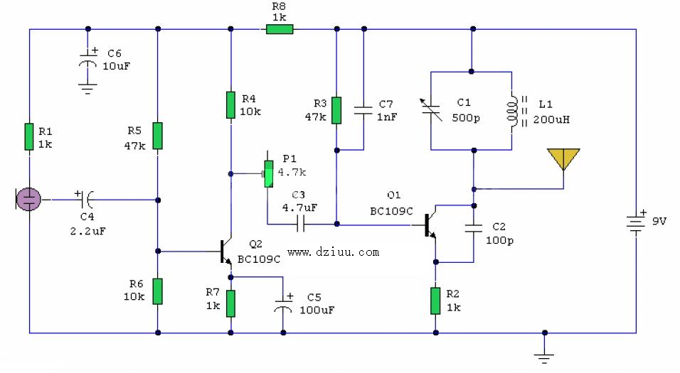
     本電路采用9V供電,在市場就可以買到9V電池,很方便。電路元器件少,制作方便,調制簡單。元器件方便購買。發射的頻率根據調制功率大小可以在100~500M出實現接收(也 說,頻率可以發射100~500M)。發射的頻率接收方便,直接用收音機就可以接收。電路圖如下:
說,頻率可以發射100~500M)。發射的頻率接收方便,直接用收音機就可以接收。電路圖如下:
 容-源-電-子-網-為你提供技術支持
容-源-電-子-網-為你提供技術支持
本文地址:http://m.flswjt.cn/dz/26/2010328195501.shtml
本文標簽:
猜你感興趣:
 轉:超再生接收電路
					
					轉:超再生接收電路
					無
 轉:BA1404組成的發射電路
					
					轉:BA1404組成的發射電路
					無
 由TX4915組成的遙控發射電路
					
					由TX4915組成的遙控發射電路
					無
 介紹衛星電視接收機升級的三大方法
					
					介紹衛星電視接收機升級的三大方法
					無
 自制無線遙控器電路圖
					
					自制無線遙控器電路圖
					無
 15w射頻功率放大器[圖]
					
					15w射頻功率放大器[圖]
					無
 電話發射機電路圖
					
					電話發射機電路圖
					無
 FM頻率發射器電路圖
					
					FM頻率發射器電路圖
					無
 50kHz調頻接收機電路圖
					
					50kHz調頻接收機電路圖
					無