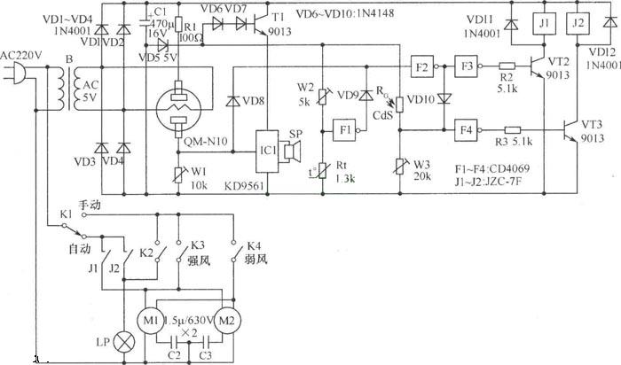
抽油煙機自動控制電路圖:
工作原理: 圖中氣敏傳感器和W1組成燃氣檢測電路,電源變壓器輸出的交流5V電壓給氣敏傳感器加熱絲加熱。
反相器F1、W2、熱敏電阻Rt組成溫度檢測電路。兩路檢測電路輸出的高電位信號分別經隔離二極管VD8、VD9控制由F2、F3、R2、VT2、J1組成的電機控制電路。
光敏電阻CdS、W3、F4、R3、VT3、J2等組成照明控制電路;IC1為音樂報警電路,由燃氣檢測電路控制。
元器件選擇IC1選用KD9561集成電路;F1~F4選用CD4069集成電路。VT1~VT3均選用9013三極管。光敏電阻選用CdS光敏電阻;熱敏電阻選用4只330Ω熱敏電阻串聯。氣敏傳感器選用QM-N10。其他元器件選用如圖 。
。

本文地址:http://m.flswjt.cn/dz/25/2010220213142.shtml
本文標簽:
猜你感興趣:
 FP6601A Type-A HVDCP 控制器與插入/輸出自動檢測
					
					FP6601A Type-A HVDCP 控制器與插入/輸出自動檢測
					
 時控開關不能自動定時開關但手動可以開關?
					
					時控開關不能自動定時開關但手動可以開關?
					
 時控開關怎么設置自動?
					
					時控開關怎么設置自動?
					
 時控開關可以自動校時嗎?
					
					時控開關可以自動校時嗎?
					按鍵式時控開關設置定時的步驟:解鎖→校時(要分別校對星期、小時、分鐘)→設置定時→調至自動。且不說定時設置,就校時而言,如果當前時間是禮拜六12點50分
 普通電燈怎么實現自動定時開關?
					
					普通電燈怎么實現自動定時開關?
					普通電燈想要實現自動定時開/關,安裝一個定時開關就可以了,設置好定時之后,就可以根據自己的需求,進行定時開/關。藍牙定時開關通過藍牙與手機進行連接,小程序進行控制
 時控開關怎么自動校準時間?
					
					時控開關怎么自動校準時間?
					
 使用555制作全自動電冰箱保護器電路
					
					使用555制作全自動電冰箱保護器電路
					使用555制作全自動電冰箱保護器電路 當交流電網電壓超過正常值240V時,RP1取樣電壓增高,VD10擊穿,VT導通,其集電極輸出低電平,VD7導通,使IC的觸發端2腳處于低電平
 時控開關手動、自動怎么切換?
					
					時控開關手動、自動怎么切換?
					
 自動轉換雙電源電路圖
					
					自動轉換雙電源電路圖
					在這里分享一個雙電源切換電路,在電子設計中經常會用到。工作原理:1、有 BAT1 3.8V,沒有 VIN_5V 時:電壓從 U1 的 D 極經過 MOS 管的體二極管到達 S 極,S≈3.6V(
 具有自動彈入彈出功能的音頻電路
					
					具有自動彈入彈出功能的音頻電路
					音頻信號是(Audio)帶有語音、音樂和音效的有規律的聲波的頻率、幅度變化信息載體。 根據聲波的特征,可把音頻信息分類為規則音頻和不規則聲音。其中規則音頻又可以分為語音、音樂和音效。規則音頻是一種連續變
 自動響度控制的電路圖
					
					自動響度控制的電路圖
					VIO ALC-HD高清響度控制器可以對嵌入高清數字信號中的音頻按照預設響度值做自動響度運算處理。利用最新DSP技術,按照ITU-R BS1700標準對輸入的音頻信號實時預估、計算,獨有的快速預測能力使播出節目在延時最少
 倒相的自動平衡式電子管電路
					
					倒相的自動平衡式電子管電路
					電子管,是一種在氣密性封閉容器(一般為玻璃管)中產生電流傳導,利用電場對真空中的電子流的作用以獲得信號放大或振蕩的電子器件。早期應用于電視機、收音機擴音機等電子產品中,近年來逐漸被晶體管和集成電路
 全自動交流穩壓電源電路圖
					
					全自動交流穩壓電源電路圖
					全自動交流穩壓電源電路圖
 燈籠光控自動開關電路
					
					燈籠光控自動開關電路
					新春佳節,紅紅的大燈籠給節日增添了不少喜慶吉祥的氣氛。但絕大部分的燈籠都是靠人工手動開/關,使用不便。其實,電子愛好者只要做一個實用的光控自動開關,就可使燈籠在
 風扇電機定時自動換向運轉電路
					
					風扇電機定時自動換向運轉電路
					附圖所示電路可用于洗衣機或需要吸氣/排氣的風扇電機定時自動換向運轉電路。圖中虛線框內是電機M的電原理圖,C為裂相電容器,用作產生旋轉磁場使M轉動。L1、L2是參數完全相
 魚缸水泵自動開停控制電路
					
					魚缸水泵自動開停控制電路
					如圖所示為魚缸水泵自動開停控制電路。它采用兩只555時基電路組成。其外圍電路具有相似的結構,通過交連電容C5、C3形成閉環。該裝置運行有兩個狀態:即工作狀態和間歇狀態。
 電能表自動檢測系統的原理及設計(圖文)
					
					電能表自動檢測系統的原理及設計(圖文)
					今天為大家介紹一項國家發明授權專利——電能表自動檢測系統。該專利由廣州供電局有限公司申請,并于2017年8月1日獲得授權公告。內容說明本發明涉及電力儀表檢測
 基于7806三端穩壓器實現自動燈控制器電路
					
					基于7806三端穩壓器實現自動燈控制器電路
					7806是三端穩壓器,穩壓器,就是使輸出電壓穩定的設備。所有的穩壓器,都利用了相同的技術實現輸出電壓的穩定輸出電壓通過連接到誤差放大器(Error Amplifier)反相輸入端(Inverting I
 交直流入不斷自動切換的電路
					
					交直流入不斷自動切換的電路
					下圖是交直流入自動切換電路,市電電壓經變壓器T1降壓后,再經整流、濾波、穩壓后輸出,供負載工作。同時,另一路通過整流、濾波產生的直流電壓經RP分壓加到VT2的基極,VT2導通,VT1截止
 自動控制的電源適配器電路圖
					
					自動控制的電源適配器電路圖
					大家一定有這樣的經驗,手中總有一些耗電量較大的用電器由交流電源適配器為之供電。比如隨身聽、數調收音機、筆記本電腦等。可是差不多所有的電源適配器自身都不帶電源開關,只要把它們