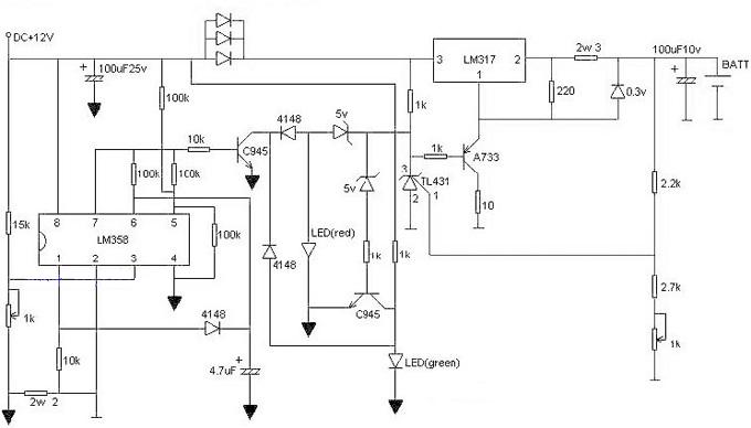
鋰電池充電器制作其實也簡單,元器件也少,電路在充電 ,紅燈閃正在充,綠燈閃馬上要充滿,綠燈亮
,紅燈閃正在充,綠燈閃馬上要充滿,綠燈亮 充滿。只要您有12V的電源就可以,本電路我自己在汽車上應用,將點煙器的線路接出來,就可以實現充電,接完電路后先別裝電池,調右下角的可調電阻,使電池輸出端為4.2V,再調左下角的可調電阻使lm358第三腳為0.16V就可以了,充電電流為380mA,超快,三個并連的二極管是降壓的,防止LM317過熱,且LM317須加散熱片,圖中的三極管可以任意型號。
充滿。只要您有12V的電源就可以,本電路我自己在汽車上應用,將點煙器的線路接出來,就可以實現充電,接完電路后先別裝電池,調右下角的可調電阻,使電池輸出端為4.2V,再調左下角的可調電阻使lm358第三腳為0.16V就可以了,充電電流為380mA,超快,三個并連的二極管是降壓的,防止LM317過熱,且LM317須加散熱片,圖中的三極管可以任意型號。

元器件的參數在電路圖里,可以照電路圖中的參數制作。
容-源-電-子-網-為你提供技術支持本文地址:http://m.flswjt.cn/dz/26/2010414211025.shtml
本文標簽:
猜你感興趣:
 PL7501C 雙節鋰電池充電管理芯片
					
					PL7501C 雙節鋰電池充電管理芯片
					
						
關鍵詞:   所屬欄目:元器件知識
					
 PL7501CL 雙節鋰電池充電管理芯片
					
					PL7501CL 雙節鋰電池充電管理芯片
					
						
關鍵詞:   所屬欄目:元器件知識
					
 PL7152 雙節可充電鋰電池保護電路
					
					PL7152 雙節可充電鋰電池保護電路
					
						
關鍵詞:   所屬欄目:元器件知識
					
 PL7022/B 雙節可充電鋰電池保護電路
					
					PL7022/B 雙節可充電鋰電池保護電路
					
						
關鍵詞:   所屬欄目:元器件知識
					
 JD6621 快速充電協議,USB-PD 3.0與PPS控制器
					
					JD6621 快速充電協議,USB-PD 3.0與PPS控制器
					
						
關鍵詞:   所屬欄目:元器件知識
					
 FP6601AA USB Type-A 快速充電協議控制器
					
					FP6601AA USB Type-A 快速充電協議控制器
					
						
關鍵詞:   所屬欄目:元器件知識
					
 FP6606C USB類型-C和PD充電控制器
					
					FP6606C USB類型-C和PD充電控制器
					
						
關鍵詞:   所屬欄目:元器件知識
					
 FP6601Q QC2.0/3.0快速充電芯片
					
					FP6601Q QC2.0/3.0快速充電芯片
					
						
關鍵詞:   所屬欄目:元器件知識
					
 FP6606AC USB雙端口充電控制器
					
					FP6606AC USB雙端口充電控制器
					
						
關鍵詞:   所屬欄目:元器件知識
					
 PL513/PL515 單/雙口 USB 充電協議端口控制器
					
					PL513/PL515 單/雙口 USB 充電協議端口控制器
					
						
關鍵詞:   所屬欄目:元器件知識
					
 YSX530GA高可靠性陶瓷晶體助力歐標充電樁性能提升
					
					YSX530GA高可靠性陶瓷晶體助力歐標充電樁性能提升
					
						​隨著新能源車輛的普及,充電基礎設施的建設也日益發展。新能源充電樁行業中,穩定的頻率控制和精準的信號輸出對于充電設備的性能和可靠性至關重要。為滿足這一需求,XG1SI-111-13.56M陶瓷晶體YSX530GA,為歐標充電槍的穩定工作提供了可靠保障。
關鍵詞:   所屬欄目:元器件知識
					
 TP4055 500mA 線性鋰離子電池充電器
					
					TP4055 500mA 線性鋰離子電池充電器
					
						描述
TP4055 是一款完整的單節鋰離子電池充電器,帶電池正負極反接保護,采用恒定
電流/恒定電壓線性控制。其 SOT 封裝與較少的外部元件數目使得 TP4055 成為便攜式應用的理想選擇。TP4055 可以適合 USB 電源和適配器電源工作。
由于采用了內部 PMOSFET 架構,加上防倒充電路,所以不需要外部檢測電阻器和
隔離二極管。熱反饋可對充電電流進行自動調節,以便在大功率操作或高環境溫度條件下對芯片溫度加以限制。充滿電壓固定于 4.2V,而充電電流可通過一個電阻器進行外部設置。當電池達
關鍵詞:   所屬欄目:集成塊資料
					
 TP4054 線性鋰離子電池充電器
					
					TP4054 線性鋰離子電池充電器
					
						概述
TP4054 是一款完整的單節鋰離子電池采用恒定電流/恒定電壓線性充電器。其 SOT
封裝與較少的外部元件數目使得 TP4054 成為便攜式應用的理想選擇。TP4054 可以適合USB 電源和適配器電源工作。
由于采用了內部 PMOSFET 架構,加上防倒充電路,所以不需要外部檢測電阻器和
隔離二極管。熱反饋可對充電電流進行調節,以便在大功率操作或高環境溫度條件下對芯片溫度加以限制。充電電壓固定于 4.2V,而充電電流可通過一個電阻器進行外部設置。當充電電流在達到最終浮充電壓之后降至設定值
關鍵詞:   所屬欄目:集成塊資料
					
 IU5302 充滿轉燈截止電壓可調的2A單節磷酸鐵鋰電池/鋰
					
					IU5302 充滿轉燈截止電壓可調的2A單節磷酸鐵鋰電池/鋰
					
						現在市場上常見的充電芯片,恒壓充電電壓(俗稱轉燈電壓、充滿截止電壓等)一般是固定的。如鋰電池的充電管理芯片一般為4.2V,磷酸鐵鋰電池的充電芯片一般為3.6V,無法滿足各種不同類型電池的充電應用。深圳市永阜康科技有限公司總結充電管理芯片的應用痛點,大力推廣一款2A同步降壓型充電管理IC-IU5302,恒壓充電電壓可調(2V-5V)、可以滿足單節磷酸鐵鋰電池、鋰電池及其它類型電池的充電需求。
關鍵詞:   所屬欄目:電源電路
					
 M3033 內置PD2.0/QC2.0快充協議2-7串多節升降壓鋰電充
					
					M3033 內置PD2.0/QC2.0快充協議2-7串多節升降壓鋰電充
					
						深圳市永阜康科技有限公司現在大力推廣成都水芯電子的一顆內置PD2.0/QC2.0等快充協議多節100W升降壓鋰電充電管理芯片M3033,可支持2-7串鋰電快速充電,滿足多串大容量鋰電池組應用場合。高度集成的芯片設計,可以做成很小體積的成品,應用簡單,直接使用Type-C充電,無需專用充電器、避免資源浪費。
關鍵詞:   所屬欄目:電源電路
					
 28V 高壓線性充電管理芯片 ZCC3221
					
					28V 高壓線性充電管理芯片 ZCC3221
					
						描述:
ZCC3221 是一款單節鋰離子電池恒流/恒壓線性充電器,采用底部帶散熱片的SOP8封裝以及簡單的外部應用電路,非常適合便攜式設備應用,適合USB電源和適配器電源工作,
關鍵詞:   所屬欄目:電子器材
					
 CS5092 5V充雙節鋰電充電管理IC解決方案
					
					CS5092 5V充雙節鋰電充電管理IC解決方案
					
						深圳市永阜康科技有限公司推出針對8.4V雙節鋰電池,推廣一顆采用SOT23-6極簡封裝、固定0.85A充電電流升壓型充電管理IC-CS5092,該芯片是現階段同類型產品中最少管腳、外圍元件最少的,非常適合應用于藍牙音響、玩具、手持打印機、無人機、電動工具等產品領域。
關鍵詞:   所屬欄目:電源電路
					
 高性能導熱硅膠片為高品質車載充電器散熱設計提供解決
					
					高性能導熱硅膠片為高品質車載充電器散熱設計提供解決
					
						車載充電器散熱應用的導熱硅膠片需滿足:導熱性能要好、柔軟、耐高溫、耐高低溫、高可靠性且安全環保。兆科電子嚴守品質關,以高標準來嚴格要求自己,在選擇車載充電器導熱界面材料方案也不例外。兆科導熱材料生產廠推薦一款TIF100-02S導熱硅膠片產品,導熱系數為1.5W/mK,耐溫范圍-40 To 160 ℃,可按客戶需求裁切所需尺寸與形狀,滿足高品質車載充電器散熱設計方案。
關鍵詞:   所屬欄目:車載功放電路
					
 5V升21V充電芯片
					
					5V升21V充電芯片
					
						5V升壓充電21V五節鋰電池升壓充電管理芯片HU5911
關鍵詞:   所屬欄目:集成塊資料
					
 5V升壓8.4V充電芯片
					
					5V升壓8.4V充電芯片
					
						HU5810A是一款5V升壓8.4V充電芯片
關鍵詞:   所屬欄目:集成塊資料