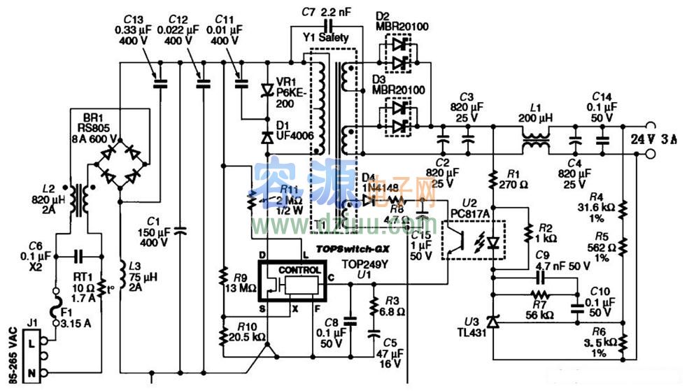
圖中C 6為X 型電容,濾除電網 的 串模干擾。L2為共模抑制器,可以濾除共模干擾,C 1 為輸入濾波電容。R 11使用2MΩ的電阻值實現欠壓和過壓檢測,
的 串模干擾。L2為共模抑制器,可以濾除共模干擾,C 1 為輸入濾波電容。R 11使用2MΩ的電阻值實現欠壓和過壓檢測, 提供降低輸出電壓頻率紋波的電壓前饋。   <<容源電子網論壇正式上線,為朋友們建立一個友好互動交流平臺,歡迎大家去論壇和朋友們一起分享、學習電子技術。對本文有什么疑問請直接到論壇相應欄目發貼求助。
提供降低輸出電壓頻率紋波的電壓前饋。   <<容源電子網論壇正式上線,為朋友們建立一個友好互動交流平臺,歡迎大家去論壇和朋友們一起分享、學習電子技術。對本文有什么疑問請直接到論壇相應欄目發貼求助。
  TOP249Y 在本電路中的直流電壓范圍為100~ 450 V,一旦超出了該電壓范圍,TOP249Y 將自動關閉。電阻R 10使用20. 5 K 電阻值從外部將流限值設定為僅略高于低電壓工作時的滿載峰值電流,從而允許使用更小的變壓器磁芯, 避免啟動和輸出負載瞬態的磁芯飽和。VR1即瞬電壓抑制管,型號是P6KE200, 電容C 11與之并聯以降低齊納箝位的損耗。   <<容源電子網論壇正式上線,為朋友們建立一個友好互動交流平臺,歡迎大家去論壇和朋友們一起分享、學習電子技術。對本文有什么疑問請直接到論壇相應欄目發貼求助。
避免啟動和輸出負載瞬態的磁芯飽和。VR1即瞬電壓抑制管,型號是P6KE200, 電容C 11與之并聯以降低齊納箝位的損耗。   <<容源電子網論壇正式上線,為朋友們建立一個友好互動交流平臺,歡迎大家去論壇和朋友們一起分享、學習電子技術。對本文有什么疑問請直接到論壇相應欄目發貼求助。
D1為阻斷二極管型號可選UF4006.目標鉗位電壓平均值約為180 V.R 4, R 5, R 6為輸出電壓的取樣電阻,取樣后與TL431的內部基準電壓進行比較,產生誤差電壓,再通過PC817A 光耦反饋到控制引腳C, 進而改變TOP249Y 的輸出占空比,從而穩定輸出電壓。   <<容源電子網論壇正式上線,為朋友們建立一個友好互動交流平臺,歡迎大家去論壇和朋友們一起分享、學習電子技術。對本文有什么疑問請直接到論壇相應欄目發貼求助。
溫馨提示:將鼠標指針放在圖片上,滾動鼠標可以動態改變圖片大小,方便分析電路圖。 <<容源電子網論壇正式上線,為朋友們建立一個友好互動交流平臺,歡迎大家去論壇和朋友們一起分享、學習電子技術。對本文有什么疑問請直接到論壇相應欄目發貼求助。
   <<容源電子網論壇正式上線,為朋友們建立一個友好互動交流平臺,歡迎大家去論壇和朋友們一起分享、學習電子技術。對本文有什么疑問請直接到論壇相應欄目發貼求助。
本文地址:http://m.flswjt.cn/dz/23/210820193.shtml
本文標簽:
猜你感興趣:
 開關電源電路原理圖(TOP249Y)
					
					開關電源電路原理圖(TOP249Y)
					無